一、学校简介

德州职业技术学院位于京津冀协同发展示范区、首都一小时生活圈和省会半小时生活圈城市——山东省德州市,是经山东省人民政府批准、教育部备案成立,德州市人民政府主办的公办全日制综合性普通高等职业院校。建校六十余载,学校坚守为党育人、为国育才初心,深化产教融合、校企合作,走出了一条“双元办学、集团发展、产教共舞、德能育人”的特色办学之路。
学校开设43个专业。其中,中央财政重点支持建设专业2个,国家级骨干专业2个,国家现代学徒制试点专业1个,省级特色专业4个,山东省现代学徒制试点专业2个,山东省高水平专业群2个,山东省示范专业群1个,山东省品牌专业群2个。拥有省部级精品课程29门,省级精品资源共享课26门,省级职业教育在线精品课程13门。
现学校根据岗位空缺情况及工作需要,拟面向社会公开引进博士人才,其中教师11岗位拟引进人数不超过3人,其他岗位引进人数不限。有关事项公告如下。
二、招聘岗位
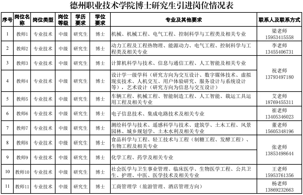
德州职业技术学院公开招聘博士人才岗位条件、招聘人数等具体要求及相关联系方式见《德州职业技术学院博士研究生引进岗位情况表》(附件1)。

三、引进条件
(一)基本条件
1.具有中华人民共和国国籍;
2.遵守中华人民共和国宪法和法律,拥护中国共产党领导和社会主义制度;
3.具有良好的道德品行和适应岗位的身体条件、心理素质;
4.热爱教育事业,具备良好的品行和职业道德,具有教书育人、团结协作和奉献精神;
5.年龄应在40周岁及以下;
6.法律、法规规定的及招聘岗位所需的其他条件。
(二)岗位要求
1.具备引进岗位要求的专业、技能和其他条件(见附件1);具有扎实的专业基础知识、较强的教学科研工作能力和团结协作精神,服从组织安排。
2.不得应聘的情形。
(1)现役军人;
(2)在读全日制普通高校非应届毕业生(也不能用已取得的学历学位作为条件应聘);
(3)因犯罪受过刑事处罚的人员,被开除党籍的人员,被开除公职的人员,被依法列为失信联合惩戒对象的人员,以及法律法规规定不得聘用的其他情形人员,已在德州市区域内各级机关事业单位工作的在编在人员;
(4)应聘人员不得报考有《事业单位人事管理回避规定》(人社部规〔2019〕1号)规定情形的岗位。
四、引进程序
(一)发布信息
通过德州职业技术学院官方网站(http://www.dzvc.edu.cn/)(以下简称学校网站)面向社会发布。
(二)报名及资格审查
1.报名方式
以电子邮件的方式发送至学校组织人事处邮箱(dzzyrcyj@126.com)。邮件主题栏为“岗位名称+姓名+毕业院校所学专业”(如:教师1 张** XX大学 XXXX专业)。
2.报名需要提交的电子版材料
(1)《德州职业技术学院博士研究生引进登记表》(附件2)与《德州职业技术学院博士研究生引进信息汇总表》(附件3);
(2)符合岗位学历学位、专业要求的学历证书和学位证书。留学回国人员应聘的,须提交教育部学历学位认证报告;
(3)身份证(正反面)。
3.报名时间
报名截止日期为2026年6月30日,学院根据岗位报名情况,不定期启动面谈测评、考察、体检等程序,期间如有变动,以最新发布的公告为准。
4.资格审查
学校指定专人负责资格初审工作,及时联系应聘人员,确定报名合格人选。对应聘人员的资格审查工作,贯穿招聘工作的全过程。应聘人员应如实填写、提交相关个人信息材料。应聘人员学历证书所载专业应当与招聘岗位专业要求相一致。招聘岗位要求的所有资格、资质及证书(含海外留学人员的学历、学位认证书),均须于报名之前取得。应聘人员提供的相关信息材料如有不实,一经发现取消资格。
(三)面谈测评
本次引进不设开考比例,资格审查通过的人员按实有人数进入测评环节,学校将组织测评工作组对通过资格初审的应聘人员灵活采用试讲、答辩、专家评议、技能操作等多种方式开展测评,主要考察引进人员是否具备应聘岗位的基本素质和基本技能,以及岗位所需要的专业要求和理论水平。根据学校事业发展需要,结合应聘人员基本情况,经学校研究确定应聘人员是否进入考察体检环节。
(四)考察体检
考察根据岗位条件要求采取多种方式进行,主要考察思想政治表现、道德品行、能力素质、学习和工作表现、遵纪守法、廉洁自律、岗位匹配等情况,以及是否具有应当回避的情形,并对应聘人员是否符合规定的岗位资格条件、提供的相关信息材料是否真实准确等进行复审。同时,按照干部人事档案管理有关规定,对考察对象的档案进行严格审核。学院根据考察情况作出考察结论。
体检由学校按规定统一组织。体检标准和项目参照公务员录用体检标准及操作手册执行,国家另有规定的从其规定。对按规定需要复检的,不在原体检医院进行,复检只进行1次,结果以复检结论为准。应聘人员未按照规定时间、地点参加体检或复检的,视为自动放弃。
(五)公示、聘用
对考试、考察、体检合格的拟聘用人员,在德州市人力资源和社会保障局、德州职业技术学院网站进行公示。公示期满,对没有问题或者反映问题不影响聘用的人员,报市事业单位公开招聘主管部门备案,办理聘用手续。对反映问题影响聘用并查实的,不予聘用。学校和全职引进的受聘人员按规定签订聘用合同,确立人事关系。
五、聘期与待遇
(一)聘期
学校对引进人才实行聘期管理,以合同方式明确双方的责、权、利以及违约责任。按照聘用合同规定的工作任务和岗位职责对引进人才进行管理。引进人才服务期为8年。首个聘期为5年,学院与引进人才双方签订首个聘期合同,明确聘期目标任务、引进待遇及发放方式等。服务期内原则上不得提出调动申请。首次聘用期满,续聘工作按学校相关政策执行。
(二)待遇
相关待遇面议。
六、联系方式
学校组织人事处联系电话:
0534-2557152
七、其他
本公告由德州职业技术学院负责解释。
附件:
1.德州职业技术学院博士研究生引进岗位情况表
2.德州职业技术学院博士研究生引进登记表
3.德州职业技术学院博士研究生引进信息汇总表